Inheritance To learn about concepts of inheritance and polymorphism, the basic thing required is knowledge…
Author: Brijesh Chheda
In earlier tutorials we learned about Classes and Objects and their insiders methods and constructor…
In previous tutorial we learned about conditional and unconditional statements, now we will look about…
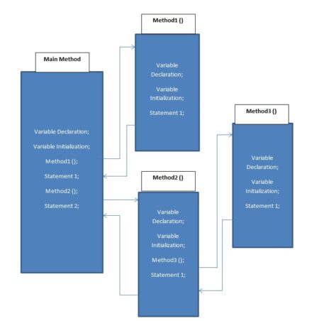
After knowing about Classes and Objects lets learn about their insiders i.e Methods and constructors.…
In previous tutorials we learned about operators and their uses, now lets see where they…
After having a look at introduction to C#, let’s wear the programmer’s gloves and code…
After learning about variables and their data types, lets use them with operators, and…
In our 1st tutorial we will cover the basic introduction on C Sharp and then…

![[C# Tutorial 8] Polymorphism and Inheritance](https://i0.wp.com/durofy.com/wp-content/uploads/2013/01/inherit-bmp.jpg?fit=450%2C200&ssl=1)
![[C# Tutorial 6] Statements](https://i0.wp.com/durofy.com/wp-content/uploads/2013/01/methods.jpg?fit=450%2C452&ssl=1)
![[C# Tutorial 7] Iterative Statement](https://i0.wp.com/durofy.com/wp-content/uploads/2013/01/goto-bmp.jpg?fit=450%2C221&ssl=1)
![[C# Tutorial 5] Methods and Constructors](https://i0.wp.com/durofy.com/wp-content/uploads/2013/01/mm1-bmp.jpg?fit=450%2C555&ssl=1)
![[C# Tutorial 4] Classes and Objects](https://i0.wp.com/durofy.com/wp-content/uploads/2013/01/cmd1-bmp.jpg?fit=450%2C228&ssl=1)
![[C# Tutorial 2] C Sharp Datatypes and Variables](https://i0.wp.com/durofy.com/wp-content/uploads/2013/01/cmd-bmp.jpg?fit=450%2C230&ssl=1)
![[C# Tutorial 1] Introduction to C Sharp](https://i0.wp.com/durofy.com/wp-content/uploads/2013/01/c-bmp.jpg?fit=150%2C98&ssl=1)